4.25-5.1|热词速递:“数字地标”、乡村旅游精品路线、青年文化大数据平台……

发布者:吴倩发布时间:2022-05-02浏览次数:91

1、中国首个文旅元宇宙共创IP“数字地标”正式发布

概要:
中国地球日当天,中国首个文旅元宇宙共创IP“数字地标”正式发布,为元宇宙赋能文旅产业按下快进键。
  “数字地标”由数字文化共创社区“造浪元宇宙”发起,计划联合国内名胜古迹文博景区,共创“数字地标”元宇宙。“数字地标”已获得首批重量级文博景区响应:中国港口博物馆(国家一级博物馆、4A景区)、 河南安阳殷墟景区(世界文化遗产、5A景区)、敦煌文旅玉门关景区(世界文化遗产) 、敦煌文旅智慧旅游、安徽文旅黄山中国书画小镇等多方名胜古迹文景区代表以及中国华夏文化遗产基金会文旅发展专项基金、“数字地标”技术支持方超块链等代表共同参加了中国首个“数字地标”元宇宙共创论坛暨造浪计划发布会,为共建“数字地标”发出倡议。
图片
图源|网络
简评:
据“数字地标”发起方、“造浪元宇宙”首席执行官付圣强介绍,“造浪元宇宙”旨在挖掘中国最具代表、最具文化底蕴的风景名胜文化古迹,通过二次创作开发成全球顶级数字艺术品,并进一步转化成元宇宙基建和基础设施。新冠肺炎疫情之下,文旅产业遭受冲击很大,元宇宙如何赋能文旅产业,成为广受热议的话题。文旅元宇宙共创IP“数字地标”期待从线上到线下,从数字到实体,双向链接地标背后庞大的旅游产业甚至文旅电商,有望推动数字技术和文旅的地标深度融合,赋能实体产业注入新的动力,有望推进文化遗产的复兴与活化,助推文化强国战略。

参考自:人民科创(人民日报全媒体平台)

2、文旅部、教育部印发《关于促进新时代文化艺术职业教育高质量发展的指导意见》的通知

概要:
近日,文化的旅游部、教育部印发《关于促进新时代文化艺术职业教育高质量发展的指导意见》。《意见》指出文化艺术职业教育是我国文化事业和教育事业的重要组成部分,是文化艺术领域技术技能人才培养输送主渠道,在建设社会主义文化强国的新征程中,文化艺术职业教育前途广阔、大有可为。新时代文化艺术职业教育高质量发展需要优化培养体系、提高培养质量、增强服务能力、营造良好环境,不断增强文化艺术职业教育适应性,加快构建现代文化艺术职业教育体系,为建设社会主义文化强国输送大批坚守理想信念、鉴定文化自信的高素质文化艺术技能人才。
图片
图源|网络
近年来,我国文化艺术职业教育事业发展取得了显著成绩,在培育践行社会主义核心价值观、繁荣发展中国特色社会主义文化、弘扬和传承中华优秀传统文化、提升全民文化素养等方面发挥了重要作用。但是当前文化职业教育发展仍然面临许多问题和困难,还不能很好地适应文化事业、文化产业的发展需要,办学条件、产教融合和服务发展能力等方面都需要进一步改善、深化和提升。

参考自:文化产业评论

3、广电总局:2021年全国广播电视行业统计公报

概要:
近日,国家广播电视总局发布了《2021年全国广播电视行业统计公报》,公报介绍了2021年全国广播电视行业“舆论引导能力提升”工程、“新时代精品”工程、技术融合创新、广播电视行业总收入、视听产业集群、深入实施行业领军人才和青年创新人才工程共6方面情况。2021年全国广播电视行业总收入11488.81亿元,同比增长24.68%。其中,广播电视和网络视听业务实际创收收入9673.11亿元,同比增长25.43%;财政补助收入968.76亿元,与去年基本持平;其他收入846.94亿元,同比增长58.45%。
图片
图源|国家广播电视总局
简评:
2021年全国广播电视行业聚焦“六大工程”,既实现了行业发展的新高,也有力地服务了党和国家工作大局。尤其在“舆论引导能力提升”工程中,围绕庆祝中国共产党成立100周年,广播电视行业涌现了大批制作精良的主旋律题材作品,《山海情》《觉醒年代》等电视剧掀起一波又一波的热度。同时,围绕技术融合创新、视听产业集群、行业领军人才等方面的工程建设全面推进,广播电视行业总收入也首次突破了1万亿。广播电视行业在文化建设发挥着关键的引领作用,是我国意识形态建设的主阵地,也是满足人民群众文化需求的主要供给者。
相信在新的一年,我国广播电视行业能够稳中求进、守正创新,为党和国家工作大局提供有力舆论支持和强大精神力量。

参考自:文化产业评论

4、文化和旅游部推出113条“全国乡村旅游精品线路”

概要:
在落实严格、科学、精准疫情防控措施的同时,为满足人民群众本地过节、线上云游的美好生活需要,促进助企纾困,提振行业信心,文化和旅游部根据各地推荐,推出“乡村四时好风光——春生夏长 万物并秀”全国乡村旅游精品线路113条,在文化和旅游部政府网站、“文旅之声”政务新媒体,以及各媒体平台以专题形式呈现。
图片
图源|腾讯网
简评:
三年疫情对旅游业带毁灭性打击,出国游几乎停滞,跨省游也需考虑多方面因素,这期间,每逢周末和节假日,城市周边游、乡村游、农家乐消费就开始出现井喷。为了群众们的消费需求,文旅部提出一些疫情好转的地方,要对人民群众本地过节、就近出游作出引导,不能“过度防控”当远足成了一种奢望,周边乡村游越发凸显出优势,空气新鲜、空间宽松的乡村游成为消费者就近出游的“首选”,在乡村郊野尽情释放,品尝农家美食、欣赏田园风光。乡村旅游,不仅是游玩,更是牵动着乡村振兴和乡土文化繁荣的大文章。此次线路推广还与人民日报新媒体中心、《中国国家旅游》杂志社深度合作,将通过云游乡村慢直播等新媒体传播方式,让暂不能出游的游客也可以通过线上线下各种渠道,足不出户感受大美乡村好风光,为疫后旅游市场回暖复苏蓄积力量。

参考自:文化产业新视野

5、青年文化大数据平台项目发布

概要:
《新时代的中国青年》白皮书提到,新时代中国青年是社会主义文化繁荣兴盛的积极创造者。为进一步助力青年投身文化发展事业、享受更优质的文化产品,2022年4月28 日,由中国公共关系协会指导,中国青年报社联合北京市东城区委宣传部、央视动漫集团、煜盛文化集团联合发起青年文化大数据平台项目。该项目构建以青年为核心的文化大数据体系,用数字赋能青年文化高质量发展
青年文化大数据平台项目包括四部分:
一是在有关部门的指导下探索并发布青年文化大数据标准体系;
二是成立青年文化数字研究院;
三是建设青年文化数字基地;
四是打造青年文化大数据总部基地。

图片
图源|中国青年报
简评:
青年朋友将迎来开启第二个百年奋斗目标新征程后的首个五四青年节。4月25日,习近平总书记在中国人民大学考察调研时,向全国各族青年致以节日的祝贺,寄语年轻人“牢记党的教诲,立志民族复兴,不负韶华,不负时代,不负人民,在青春的赛道上奋力奔跑,争取跑出当代青年的最好成绩!”近期,党中央国务院发布的一系列重磅政策涉及青年、文化、数字等关键词。作为互联网的原住民,00后已经开始站到舞台中央,日益成为数字领域的生产者、消费者,以及技术推动者,深刻影响了数字中国建设进程和数字经济发展潮流。

参考自:新华社

6、中宣部首次就“出版融合发展”专门发文

概要:
为深入学习贯彻习近平总书记关于媒体融合发展的重要论述,按照发展规划和目标纲要,根据《出版业“十四五”时期发展规划》有关安排,中共中央宣传部近日印发《关于推动出版深度融合发展的实施意见》。意见提出,要着眼加强前沿技术探索应用、促进成熟技术应用推广、健全科技创新应用体系,充分发挥技术对出版融合发展的支撑作用。要聚焦优化提升重大工程实施效果、着力打造重点品牌项目、做强做优头部示范企业、加强重要成果展示交流,打造出版融合发展重点工程项目。
图片
图源|言之有范
简评:
融合发展是出版业在互联网时代的新方向,是出版人的必答题。《实施意见》的出台引发了出版界的热烈关注和讨论,给出版融合发展从业人员以巨大鼓舞,为出版融合发展在新时代“破茧成蝶”创造新的发展机遇。该意见是中宣部首次就出版融合发展领域专门发布的政策文件,是对新时代深入推进出版深度融合发展作出的全面安排,为出版单位探索融合发展新模式、新业态、新领域提供了行动指引。此次意见发布,与国家新闻出版署正在实施的出版融合发展工程相互支撑,从政策指引和重点布局方面共同发力,进一步形成推动出版融合向纵深发展的政策合

参考自:文化产业新视野

7、文化和旅游部、中央文明办印发《2022年文化和旅游志愿服务工作方案》

概要:
日前,文化和旅游部、中央文明办印发《2022年文化和旅游志愿服务工作方案》。《方案》的主要任务包括以阵地服务为抓手,推动公共文化设施助力新时代文明实践;以铸牢中华民族共同体意识为主线,推动优质文化和旅游资源向边疆民族地区倾斜;以保障特殊群体基本文化权益为宗旨,开展文化志愿服务关爱系列行动;以倡导文明旅游为重点,推动旅游志愿服务高质量发展;以创新工作机制为突破口,推动文化和旅游志愿服务高质量发展五个方面。

简评:
《2022年文化和旅游志愿服务工作方案》有利于使中国文化和旅游志愿者形成体系化认知,发挥品牌项目辐射聚合、示范引领作用,推动文化和旅游志愿服务提质增效推动文化和旅游志愿服务制度化、规范化、常态化。有利于推动文化和旅游志愿服务创新、高质量发展。

参考自:文旅中国

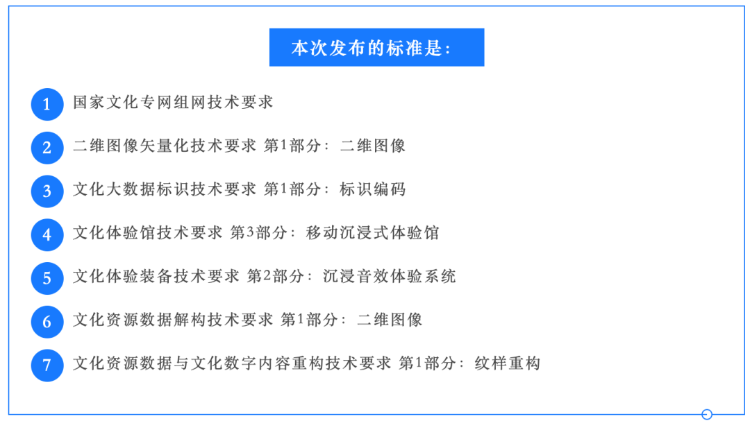
8、七项国家文化大数据体系标准正式发布

概要:
4月30日,中国公共关系协会文化大数据产业委员会发布七项国家文化大数据体系团体标准。自2021年10月,首批11项标准发布后,各项标准的编制工作有序开展,目前,已有七项标准具备发布条件。本次发布的标准涉及文化资源数据的重构、标识及解构;文化体验装备及技术;国家文化专网技术等方面,规范了文化大数据相关行业术语、技术、流程和服务,将对国家文化大数据体系建设起到指导和规范作用,助力国家文化数字化战略的实施。
图片
图源|网络

简评:
建设国家文化大数据体系是新时代文化建设的重大基础性工程,是推动文化数字化成果走向网络化、智能化的重要举措。在建设国家文化大数据体系的号召下,国家文化大数据体系标准的工作也在有序地向前推进。标准的制定符合国家文化大数据体系建设要求,是贯彻落实《关于推进实施国家文化数字化战略的意见》的重大举措,是国家文化大数据体系建设的重要成果。

参考自:中国文化报

9、国务院办公厅关于进一步释放消费潜力促进消费持续恢复的意见

概要:
消费是最终需求,是畅通国内大循环的关键环节和重要引擎,对经济具有持久拉动力,事关保障和改善民生。当前,受新冠肺炎疫情等因素影响,消费特别是接触型消费恢复较慢,中小微企业、个体工商户和服务业领域面临较多困难。为深入贯彻习近平新时代中国特色社会主义思想,完整、准确、全面贯彻新发展理念,加快构建新发展格局,协同发力、远近兼顾,综合施策释放消费潜力,促进消费持续恢复,经国务院同意,现提出进一步释放消费潜力促进消费持续恢复的意见。
图片
图源|中国政府网
简评:
受疫情影响,我国整体消费出现短暂性停滞。针对这一问题,国务院办公厅提出促进消费持续恢复的《意见》。《意见》按照目标导向和问题导向相结合、短期支持和中长期促进相兼顾的要求,提出五方面二十项重点举措。如:保障物资供应、控制物价、破除消费壁垒,并积极推动创新消费业态和模式、促进文旅行业的恢复等。

参考自:腾讯影业

10、国家统计局发布2022年一季度文化及相关产业企业数据

概要:
2022年4月29日,国家统计局发布《规模以上文化及相关产业生产经营季度报告》,报告基于对6.8万家规模以上文化及相关产业企业的调查,调查显示2022年一季度全国规模以上文化及相关产业企业营业收入增长5.0%。国家统计局社科文司统计师潘旭华对数据报告进行了解读,认为文化企业营业收入呈恢复性增长态势。

图片
图源|言之有范
简评:
一季度,我国文化及相关产业实现营业收入26973亿元,比上年同期增长5.0%。文化核心领域稳定增长,文化新业态营业收入占比提高,中部地区增速明显高于全国平均水平,下阶段,在做好疫情防控工作的基础上,随着文化市场发展环境进一步优化,助企纾困政策精准落地,文化及相关产业有望保持平稳健康发展。

参考自:言之有范